2025年08月26日
霍尼韦尔2025年08月26日
PTC2025年08月22日
魏德米勒2025年08月21日
智芯半导体2025年08月21日
PTC2025年08月26日
海克斯康
2025年08月12日
桥田智能
2025年08月11日
深视智能
2025年08月06日
倍福
2025年08月26日
海康机器人
2025年08月26日
研华
2025年08月26日
发那科
2025年08月26日
Littelfuse
2025年08月26日
倍加福
在新能源革命的浪潮中,固态电池正以“终极解决方案”的姿态站上舞台中央。
梅赛德斯-奔驰的研发负责人Markus Schäfer曾透露,预计将在2030年前推出一款搭载固态电池的量产型电动汽车。而在丹麦哥本哈根举办的一场活动中,Schäfer向德国汽车新闻媒体《汽车周刊》表示:“我们预计在今年年底之前将这项技术投入批量生产。”
今年2月,梅赛德斯-奔驰就宣布开始对固态电池技术进行实际道路测试。测试采用的是基于全新固态电池技术打造的EQS原型车,预计可实现超过600英里(约1000公里)的续航里程。该固态电池由奔驰德国电池系统中心、英国AMG动力总成部门以及美国Factorial Energy合作开发。

Factorial开发的先进的Solstice全固态电池,采用硫化物基固态电解质的设计,具备450Wh/kg的能量密度,预计将使电动汽车的续航相比现有的锂离子电池提高80%。
Factorial的目标是通过将电池重量减少40%,让电动汽车续航达到600英里以上。该公司表示,Solstice电池比现有的90kWh电池小33%,重量仅为580磅。
与此同时,Factorial还在与现代、Stellantis等其他领先的 OEM 合作,计划到 2030 年将固态电池推向市场。
同样是深度绑定电池企业,大众也在持续押注“固态电池”。
而就在最近,QuantumScape宣布,将扩大与大众汽车集团旗下电池公司PowerCo SE的战略合作及许可协议,旨在加快位于圣何塞的QSE-5电池开发中试线的规模化建设,推动QS圣何塞中试线的快速爬坡。
根据协议条款,PowerCo将在未来两年内根据联合扩大团队完成的若干关键里程碑,向QS提供最高达1.31亿美元(约合人民币9.56亿元)的新资金支持。这部分资金为此前宣布的1.3亿美元付款的补充,将基于技术进展和许可协议的正式执行进行支付。
同时,PowerCo也将获得向大众集团以外客户交付更多原型电池的能力。根据许可协议,PowerCo获授权每年额外生产高达5 GWh的基于QSE-5技术的电池,并拥有未来某些QS技术的许可权。回顾两家公司去年签署的非排他性许可协议,PowerCo 每年将能够生产 40 GWh的固态电池,并可选择扩大到 80 GWh,这一产能足以为每年 100 万辆电动汽车提供动力。
也就意味着,PowerCo固态电池年产能最高可扩大至85GWh(含外部客户)并获QS下一代技术优先许可权。PowerCo 正在德国、西班牙和加拿大建设电池工厂,这些工厂也可能成为未来大规模生产固态电池的潜在地点。
2024年,QuantumScape还通过PowerCo耐久性测试,成功完成1000个充电周期(相当于总里程超过50万公里)后几乎没有老化,测试结束后仍有95%容量。
宝马集团,则是与美国固态电池技术公司Solid Power建立深度合作关系。
2016年,宝马与Solid Power签署联合开发协议(JDA),并于2021年成为其战略投资者。2022年底,宝马不仅获得了Solid Power的技术授权,还在其德国帕尔斯多夫电池制造技术中心(CMCC)建立全固态电池原型产线,用于测试和小规模生产。
今年5月消息,宝马已开始在其试验车型宝马i7中集成由 Solid Power 开发的全固态电池(ASSB),并在慕尼黑地区启动实际路测。该电池基于 Solid Power 研发的硫化物电解质技术,电池模块经重新设计适配现有第五代电驱平台。这是双方自2016年达成合作以来,首度将全固态电池完整集成至整车电池包并进行实际工况验证。
可以预见的是,固态电池凭借高能量密度、长续航等优势,俨然成为全球车企竞逐的核心赛道。从奔驰、大众到宝马,海外头部车企与专业电池企业的强强联合、试验车型的实际道路测试,固态电池量产倒计时已悄然开启。
01.固态电池技术路线的“竞合”与“主导”
从材料路线的维度审视,固态电池目前主要形成了硫化物、氧化物、聚合物以及卤化物四大技术阵营。

硫化物路线优点有离子电导率最高(接近液态电解质水平)、能量密度潜力大(理论值超500Wh/kg)、可加工性强,适配多种电池结构等,头部企业集中布局(如丰田、宁德时代、比亚迪);但也存在环境稳定性差(易与空气反应生成有毒气体)、工艺复杂、成本高(硫化锂原料价格居高不下)、界面稳定性问题(影响循环寿命)等缺点。
氧化物路线热稳定性高(耐高温至1000℃)、化学稳定性强,与金属锂兼容性较好、安全性高; 缺点则是离子电导率较低,需加热至60℃以上才能发挥性能、脆性大(难以大规模叠片生产)、烧结工艺复杂(良率低,成本偏高)、界面阻抗大(影响电池效率)。
聚合物路线工艺成熟,接近现有液态电池产线,柔韧性好,适用于柔性电子设备,成本低;但存在离子电导率低(限制倍率性能)、能量密度低(约300Wh/kg)、低温性能差(通常需加热使用)等问题,不适合高性能电动车需求。
卤化物路线则具有宽电化学窗口(>5V)、高可变形性,理论性能优异、与正极材料相容性高等优势;但其成本高昂、易吸水潮解,需严格无氧环境等问题,产业化进程缓慢,仍处于基础研究阶段。该路线主要集中在实验室研究,产业化尚需突破材料稳定性和成本瓶颈。
总的来看,硫化物的极致性能、氧化物的务实平衡、聚合物的柔性兼容,三者各有千秋,但最终的“胜者”将取决于谁能在成本控制、工艺成熟度和规模化生产上率先破局。另外,复合电解质策略通过材料设计与工艺创新,正在打破单一体系的性能天花板,推动固态电池从实验室走向市场。
其中,硫化物全固态电池凭借超高能量密度、快充性能优异、技术瓶颈突破明确、成本下降路径清晰等核心优势,已成为下一代动力电池的主流选择,这对提升电动汽车的性能至关重要。尽管仍需突破界面稳定性和成本控制等难题,但其技术潜力和产业化意义已远超其他路线。
与此同时,中日韩企业的技术积累、国内产业链的快速跟进,以及设备与材料端的配套成熟,均为硫化物路线的产业化铺平了道路。
就目前而言,回看上述多种技术路线,各自依托独特的性能优势与技术瓶颈展开竞争;不同角色,竞合切入“抢滩”占据一席之地,都在为固态电池的技术成熟与产业化按下 “加速键”。
02.自研+合作,整车厂加入固态电池“突围赛”
固态电池凭借高能量密度、长续航等优势,俨然成为全球车企竞逐的核心赛道。而海外车企与电池企业的深度合作、联合研发,正成为推动固态电池从实验室走向量产的关键力量。
与此同时,国内整车企业同样也在加速布局固态电池,自研与合作并举,抢占技术高地与市场份额,目前已成为不可阻挡的行业趋势。

长安汽车,一方面自研突破,另一方面与太蓝新能源绑定合作,角力固态电池产业化。
去年,长安汽车参与了太蓝新能源的数亿元B轮融资,随即太蓝新能源与长安汽车联合发布无隔膜固态电池技术;今年2月,长安正式发布“金钟罩”全固态电池,具备400Wh/kg能量密度,满电续航超1500公里,并引入AI远程诊断技术;今年7月消息,长安汽车透露正全力投入固态电池相关研发,预计2026年实现固态电池装车验证,2027年推进全固态电池逐步量产。
吉利自身配备研发团队,目前自研固态电池已实现20Ah标准尺寸电芯开发,能量密度超400Wh/kg,或将率先实现发布和量产装车。而作为吉利固态电池布局中的重要一环,吉利孵化的电池企业吉曜通行肩负其固态电池量产的重任,负责南浔固态研究院的研发与生产,目前具备小试能力。技术路线上,吉曜通行硫化物和氧化物方向均有所布局,目前研发也已取得了阶段性成果。此外,吉利还通过投资卫蓝新能源拓展氧化物+聚合物技术路线。
奇瑞一方面通过与国轩高科合作,参股安徽安瓦新能源,布局固态电池;另一方面,奇瑞同样布局自研,在2024奇瑞全球创新大会上,奇瑞汽车公布了一款固态电池,能量密度超600Wh/kg。奇瑞透露将在2026年上车全固态电池进行定向运营,2027年量产。届时,纯电动汽车续航将会突破1500公里。
上汽集团的全固态电池布局主要通过和清陶能源的合资公司上汽清陶完成。上汽集团选择聚合物与无机物复合电解质技术路线,其固态电池能量密度突破400Wh/kg,体积能量密度达820Wh/L,电池容量能够超过75Ah,计划2026年四季度正式量产。
广汽集团采用第三代海绵硅负极与高面容量固态正极技术的全固态电池研发进展顺利,计划2026年实现装车搭载,将首先搭载于昊铂车型,能量密度达400Wh/kg以上。
一汽2014年开始研发全固态电池,全固态电池当前处于原型样件阶段,预计2~3年实现小批量应用,3~5年实现规模化应用。另外,一汽通过收购力神公司的动力电池板块,进一步强化固态电池的布局。
整车厂转向布局固态电池的 “抢先手” 策略,本质上是对液态锂电池时代被动格局的战略突围。当前液态锂电池市场呈现寡头垄断态势,而电池作为核心部件占据了整车成本相当大的比例,整车厂在电池供应、成本谈判中往往处于弱势,核心技术话语权却掌握在电池厂商手中,甚至出现 “车企为电池厂打工” 的现象。
这种产业链“权力失衡”,让整车厂深刻意识到:错过液态锂电池的主导权,不能再错过固态电池的技术窗口期。
固态电池作为下一代技术,目前正处于产业化前夜,技术路线尚未完全定型,头部电池厂商的优势尚未固化。这为整车厂提供了 “换道超车” 的机会。自研自建、技术合作、入股收购等多方面布局既是对成本焦虑的回应,更是对产业话语权的争夺,在技术迭代的空窗期,用战略投入换取未来十年的产业主动权。
03.新兴电池企业,“All in”固态
整车厂“换道超车” 布局固态,以寻求新的竞争优势。而固态电池行业也出现了不少“新玩家”,这些新兴的电池企业不囿于液态体系的技术路径依赖,选择“All in”固态路线,以新的领先技术、新的合作模式,力求弯道超车、抢占先机。
不难看出,笔者前文提到的像海外的Factorial 、QuantumScape、Solid Power等企业;国内的清陶、太蓝、卫蓝等企业,这些新兴的电池企业通常押注单一技术路线,以单点突破构建差异化壁垒,具备快速迭代和实验验证的能力。更为关键的是,新兴电池企业的 “新合作模式” 正在重构产业链关系。
部分企业不再沿用传统“电池厂-车企”垂直供应链的单向输出模式,而是与整车厂结成 “风险共担、利益共享” 的战略同盟,推动固态电池从“实验室验证”向“中试产线”跨越。
基于此,由于氧化物体系制备难度适中,较多国内新兴玩家选择该路线,采用与聚合物复合的方式,从固液混合到全固态电池“小步快跑”,率先以半固态电池之姿规模化装车。
清陶能源就是比较“典型”的例子。
据了解,清陶能源第一代半固态电池采用了氧化物+聚合物的技术路径,第二代固态电池则为氧化物+卤化物+聚合物的路径。
上汽与清陶能源合资成立上汽清陶。日前,上汽清陶中试线也已经在上海正式启动。依托上汽集团与清陶能源在新能源汽车及固态电池领域的研发基础,协同开发新一代固态电池产品,致力于材料、电芯、系统的创新研发,实现固态电池的装车量产,构建以上海为中心的全固态电池产业科创高地。
根据清陶能源公布的固态电池产业化路线图,至少要历经三代产品才能真正成熟:第一代半固态电池量产仅需30%的设备替换,可实现与液态锂电池相当的成本;第二代准固态电池的电解液含量将降低至5%以下,并实现20%成本降低,规划于今年开始规模搭载于上汽MG等车型上;第三代全固态电池可实现超过500Wh/kg的能量密度,并计划于2026年四季度以40%的降本实现量产、2027年实现装车交付。
最新消息显示,上汽集团为其MG品牌旗下一款售价仅10万人民币级别的纯电车型MG4搭载新型半固态电池,承载着半固态电池的走量任务。

基于清陶能源的第二代半固态技术,全新MG4搭载的新型半固态电池,液态电解质占比仅5%,在低温性能与安全性能方面得以提升。低温性能方面,相比传统磷酸铁锂电池,在-7°C环境下的续航保持率提升约13.8%,极寒放电功率提升超过20%;安全性能方面,根据官方信息,该电池已通过“360度针刺测试”,未出现起火或爆炸现象。
进展方面,清陶能源第三代全固态电池已经完成了实验室阶段的验证,正在进行产线的设计和工艺开发相关工作。总的来看,清陶能源则通过与上汽、北汽、广汽等整车头部企业合作,快速积累从电芯到整车系统级的量产经验,加速产业化进程。
产能方面,日前,清陶能源内蒙古乌海固态电池基地已进入试生产阶段,该项目总投资70亿元,计划建设年产5万吨固态电池专用材料、10GWh固态电池及储能系统,以及配套的风光新能源与储能电站。除此之外,清陶能源在四川成都郫都(15GWh)、江西宜春(10GWh)、江苏昆山(10GWh)和浙江台州(10GWh)均有规划布局生产基地。
同样是基于聚合物、氧化物复合固态电解质路线,太蓝新能源提出了“4-3-2-1”减材制造的核心理念,并联合长安汽车推出了无隔膜固态电池技术,计划通过减材制造为动力电池技术创新思路。作为一项具有高度兼容性的平台技术,同时适用于半固态电池和全固态电池。

具体来看,首先减掉隔膜和部分电解液,这是太蓝的无隔膜半固态电池产品阶段,可最先实现量产、装车;其次是完全减掉电解液,这是全固态锂金属电池产品阶段,将率先应用在一些细分专业领域,比如低空飞行器、便携消费电子产品等;最后减掉负极,只留下正极,这是太蓝的全固态无负极电池产品阶段。
在无隔膜半固态电池时间线上,太蓝无隔膜半固态电池计划于2026年实现装车验证,以满足新能源电动汽车的应用需求;无隔膜全固态电池计划于2027年实现批量生产,率先应用在部分细分专业领域,如低空经济,同时开展新能源电动车的整车示范性应用。
在全固态电池时间线上,太蓝新能源同样以三年为期进行了计划:2025年完成全固态电池原型验证和体系开发;2026年通过小批量生产持续验证;2027年实现批量生产和新能源汽车示范应用。
产能方面,太蓝已规划落地了重庆一期0.2GWh小型半固态动力电池产线以及重庆二期项目施工基本完成的2GWh车规级半固态动力电池产能。除此之外,另有10GWh半固态产能落地安徽淮南,分两期建设。
卫蓝新能源则与蔚来、吉利、小米等新能源车企合作紧密。2023年6月,卫蓝新能源向蔚来正式交付半固态电池,同年12月,蔚来ET7搭载卫蓝新能源交付的150kWh超长续航电池包,实测续航超1000公里。而吉利汽车和小米集团等企业也通过资金入股的方式参与了卫蓝新能源的投资。
卫蓝新能源重点开发混合固液和全固态电池,提出原位固态化的解决方案,通过注液保持良好的电解质与电极材料的物理接触,再通过化学或电化学反应将液体电解质部分或全部转换为固体电解质,解决高电压、安全性、锂枝晶、体积膨胀等问题。
据悉,卫蓝新能源为蔚来ET7提供的150kWh半固态电池包,能量密度达到360Wh/kg,是国内量产动力电池包中电量和能量密度双高的产品。该电池包还具备无热失控设计和高效冷却系统,确保了极端条件下的稳定性与安全性,续航里程最长可达1055公里。
除此之外,卫蓝新能源还与江淮钇为签署固态电池战略合作协议,双方将合作开发4695大圆柱半固态电芯,剑指规模化量产。在储能领域,卫蓝新能源全球首款280Ah固液电池批量交付;随着卫蓝联合海四达的广东首条半固态储能电池产线投产,卫蓝新能源全球首款314Ah大容量半固态储能电池产品在此顺利实现量产。
产能建设方面,卫蓝新能源拥有四个关键生产基地:江苏溧阳(0.2GWh)、浙江湖州(22GWh)、北京房山(6GWh)和山东淄博(100GWh)。其中,湖州基地自2022年起全面投入运营,溧阳基地也已开始生产。
整车厂的需求牵引与工程化能力,使得新兴固态电池企业大幅缩短了固态电池的技术转化周期,尤其在固液混合电池上量的过渡阶段。
而对于硫化物而言,凭借其在离子电导率上的领先优势,全固态电池研制的目光逐渐聚焦到硫化物技术路线上,投入持续增加。不少初创固态电池企业直接“All in”。
屹锂科技,则是专注在高安全硫化物全固态电池路线的初创企业。
今年2月,屹锂科技完成A轮融资,投资方包括超威电源集团子公司薪火能源和上汽集团旗下私募股权投资机构尚颀资本。对于硫化物路线而言,这释放了积极信号。

产品方面,2024年,屹锂科技就实现制备出2Ah及5Ah的全固态电池软包电芯的研发制备,实现能量密度达到410Wh/kg,充放电循环寿命达到2000次以上,固态电池核心材料硫化物电解质离子电导率达到17ms/cm。
目前,屹锂科技小Ah全固态电池率先在消费电子领域实现商用。在车规应用方面,屹锂科技正加速推进全固态锂电池的产业化进程,已与上汽集团、一汽集团、东风汽车等国内知名汽车制造商达成合作意向,并与北京高端电动摩托品牌签订了合作协议。目标是在2026年实现装车,并在2027年推进在乘用车领域的规模化应用。
产能建设方面,屹锂科技在常州设立电解质生产基地一期,年产 30 吨。此外,屹锂科技计划于 2026 年建设二期电解质生产基地,年产 1000 吨,进一步扩大生产规模,满足市场对全固态电池电解质的需求。此外,屹锂科技2024年在江西于都落地500MWh/年电芯生产基地,完善产业链,实现全固态电池全产业链覆盖。
未来5年内,屹锂科技还规划建设26GWh全固态锂电池产能,预计总投资达67亿元。
而走在硫化物体系前列的中科固能,是一家专注于全固态电池相关产品研发和生产的全固态电池综合解决方案供应商,公司通过打造硫系电解质-电解质膜-电极膜-电芯来纵向深度布局产品矩阵,解决目前行业内电解质成本过高+硫系化合物与空气反应等难题,做到适用于不同应用场景的多种高性能硫化物固态电解质+大容量硫化物全固态电芯。
订单方面,据中科固能董事长吴凡近期在行业会议上透露,2025年以来,中科固能接到的硫化物订单规模已扩大至吨级,另有其他客户有百公斤级的需求;产能方面,中科固能已在江苏常州建成百吨级硫化物电解质自动化产线和百MWh级电芯小试线,总投资达10亿元;电芯产品方面,目前中科固能已完成60Ah级全固态电芯开发。
深耕硫化物全固态电池领域多年,恩力动力早在2017年就坚定聚焦全固态电池产业化方向。公司在固态界面包覆、超离子导体材料、改性正极材料等关键技术已处于业内先进水平。恩力动力自主研发、生产的高比能软包电池,开发出3.5-100 Ah各系列电芯产品,能量密度高达300-450 Wh/kg,其电芯温控可达-40-70℃。

产能布局方面,恩力动力现有两大电池制造基地,北京大兴基地已投入运营0.3GWh产能,正在建设中的安徽基地规划10GWh,产能即将释放。
此前在恩兴工厂下线的多款能量密度达300-350 Wh/kg的SWIFT电池产品,凭借高能量密度、宽温域、高倍率以及快速充电等特点,实现了半固态电池的量产与商业化应用。恩力动力的第一代半固态产品在量产后仅一年多时间就实现了销售额过亿,目前已在无人机、电动两轮车、机器人、电动汽车及eVTOL等领域赢得了全球头部客户的高度认可。
可以看出,恩力动力的市场策略是选择先从技术要求极为严苛、对性能提升渴望迫切、且价格敏感度相对较低的无人机、eVTOL等高端细分市场切入。
恩力动力创始人、董事长戴翔曾在采访中表示,作为创业公司,资源非常有限,必须聚焦且与行业巨头进行差异化竞争,要选择“无人区”去创新,去切入市场。
初创企业将目光投向了无人机、eVTOL、智能机器人等对价格相对不敏感的新兴应用场景,而非直接进入动力电池主战场这种选择并非偶然。这既是资源约束下的务实选择,也是技术验证的敏捷路径。
无人机、智能机器人等设备所使用的电池相对较小,在小型电池上进行充分验证,验证周期短,有利于初创企业快速获得应用反馈,加速技术和产品的成熟。一旦验证成功,再循序渐进地将技术、产品扩展至动力电池或者乘用车领域。
然而,硫化物全固态电池理论能量密度可达 500Wh/kg 以上,在性能上具备极高的潜力,最终还是应与高端、大规模的应用场景相结合。与此同时,传统电池企业和车企依托资本与规模优势锁定乘用车市场。
04.技术破局,传统电池企业的固态“新增量”
在动力电池技术迭代更新的关键期,主流企业纷纷将固态电池与半固态电池作为核心战略方向,通过“双线”布局加速技术突围与市场占位,既稳扎稳打推进商业化应用,又积极探索技术边界,推动动力电池向更高性能迈进。
就关注度颇高的硫化物全固态电池而言,正沿着“特种应用→高端乘用→大众市场”的路径渗透,而传统电池企业与初创企业的战略边界也将逐渐模糊。目前,传统电池企业凭借全方位的优势,掌控着乘用车领域规模化应用的主导权。

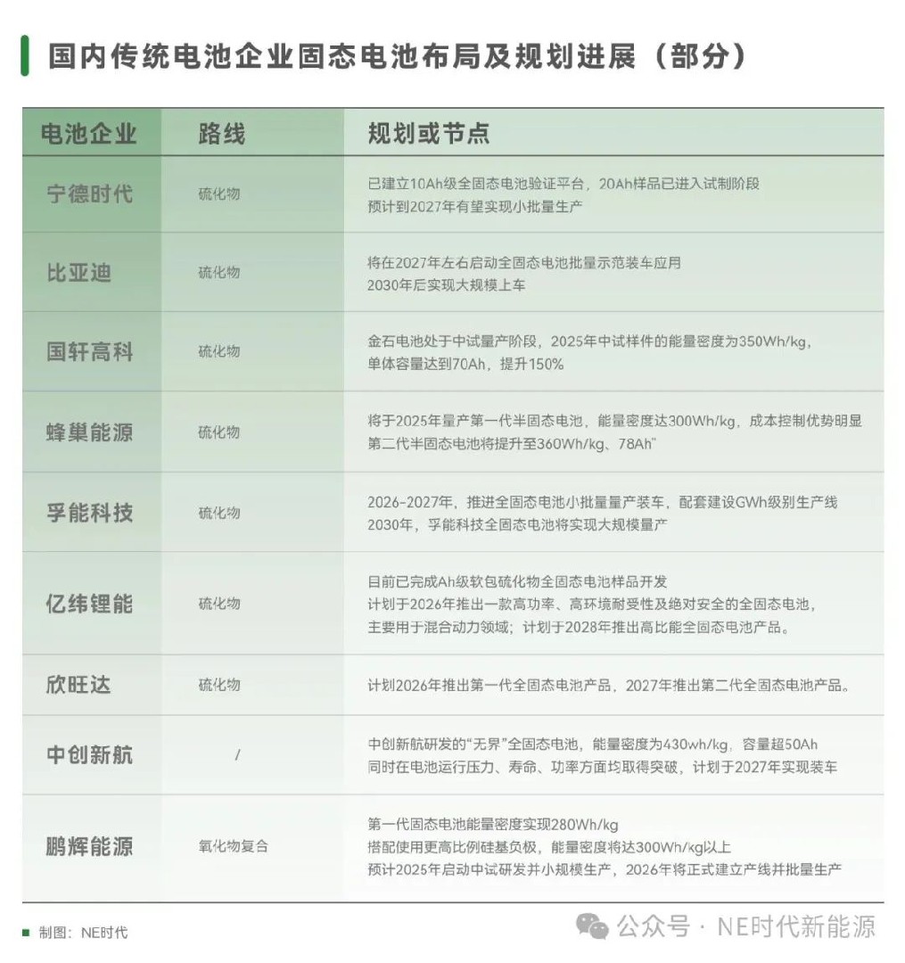
宁德时代目前主攻硫化物路线,并持续加大研发投入,全固态电池研发团队扩充至超 1000 人,此前其已建立10Ah级全固态电池验证平台,20Ah样品已进入试制阶段,预计到2027年有望实现小批量生产,技术水平处于行业领先。
近日,在2025年半年报业绩解读会上,宁德时代高管在谈到固态电池发展趋势时表示,目前来看,固态电池2027年将实现小规模量产,相关供应链成熟周期需要3~5年,所以在2030年前后才能实现真正的商业化或规模化。
比亚迪采用的是硫化物电解质(复合卤化物)+高镍三元(单晶)+硅基负极(低膨胀)的组合方案,在2024年就已经成功下线(中试)60Ah全固态电池。该款动力电池能量密度达400Wh/kg,支持10分钟快充,循环寿命超1万次,通过复合卤化物电解质技术,低温性能显著提升,-30℃环境下放电效率达85%。按照规划,比亚迪将在2027年左右启动全固态电池批量示范装车应用,2030年后实现大规模上车。
国轩高科同样选择“让半固态在前面扛旗,给全固态留下成长的时间。”
在半(准)固态电池方面,国轩高科推出了G垣准固态电池,其电芯能量密度达到300Wh/kg以上,系统能量密度超过235Wh/kg。国轩高科已规划建设 12GWh 准固态电池产线,并向 5 家以上客户送样,4 家以上客户已上车测试,搭载G垣准固态电池的“001”号样车总里程已经超过一万公里 。
在全固态电池方面,国轩高科在第一代金石电池的基础上,通过材料创新,金石电池硫化物电解质的离子电导率提升 60%。目前,金石电池处于中试量产阶段。据了解,金石电池2025年中试样件的能量密度为350Wh/kg,单体容量达到70Ah,提升150%。国轩高科已建成首条全固态 0.2GWh 中试线,核心设备国产化率达 100%,良品率高达 90%,并已开始装车路测,同时计划明年将落地2GWh产线。
蜂巢能源在7月10日的全球合作伙伴峰会上透露,将于2025年量产第一代半固态电池,能量密度达300Wh/kg,成本控制优势明显。第二代半固态电池将提升至360Wh/kg、78Ah。在全固态电池方面,蜂巢能源计划推出400Wh/kg、68Ah的产品,主要应用于低空飞行器与高端电动车。
孚能科技全固态电池整体进度已经由实验室走向中试生产交付阶段,预计将于今年年底建成设计产能达0.2GWh的硫化物全固态电池中试线,并向战略合作伙伴客户交付60Ah的硫化物全固态电池。
产品规划上,2025年将推出并交付第一代产品,采用高镍三元正极+高硅负极,能量密度高达400Wh/kg;2026年推出第二代,正极材料升级为富锂锰基/高镍,负极采用锂金属,能量密度提升至500Wh/kg;2027年将推出第三代产品,能量密度达500Wh/kg以上。量产规划上,2026-2027年,孚能科技推进全固态电池小批量量产装车,并配套建设GWh级别的生产线。2030年,孚能科技全固态电池将实现大规模量产。
亿纬锂能目前已完成Ah级软包硫化物全固态电池样品开发,百MWh的中试线预计在2025年投入运行。按照规划,亿纬锂能计划于2026年实现全固态电池生产工艺的突破,推出一款高功率、高环境耐受性及绝对安全的全固态电池,主要用于混合动力领域;于2028年推出高比能全固态电池产品。
欣旺达也表示,目前已具备/储备的先进固态电池技术,包括高镍正极和硅基负极/锂金属负极的硫化物全固态电池,以及新型锂硫固态电池。欣旺达计划2026年推出第一代全固态电池产品,2027年推出第二代全固态电池产品。
固态电池,不仅仅是固态电解质的问题。这场量产竞赛,本质是技术路线与市场需求的“动态博弈”。
从实验室到产线,从材料创新到工艺迭代,固态电池的产业化进程正以“技术路线竞逐+产业链协同”的双重逻辑加速推进,整车厂、传统电池企业、新兴电池企业共同参与,一场关乎未来十年动力电池格局的“卡位战”已进入白热化阶段。
与此同时,关键材料的革新、核心装备工艺的突破,也成为支撑行业乐观预期的核心支柱;而工艺革新又反过来释放材料的性能潜力,进而形成闭环。
正如欧阳明高所言:“技术路线未定前,量产能力才是真正的护城河。”2025年,这场“材料革命”的终局尚未揭晓,但可以预见的是,固态电池的量产落地,必将重塑全球动力电池格局,为电动汽车、eVTOL、人形机器人等新兴领域注入新的动能。